こんにちは
自己肯定感を高めるオンライン学習塾Cheers!の塾長のかつ師匠(@cheers.school)です
志望校選びの一つとして、「特待生制度」や「奨学金制度」があるかどうかも気になるポイントですよね
学業や部活動で頑張ってきた成果を評価してもらえるだけでなく、経済的な支援も受けられる可能性のある制度です。
ここでは、京都府内の私立高校が設けている特待生・奨学生制度のうち、学業と部活動・スポーツ・資格などに関する情報をまとめました。
※制度の詳細や最新の情報については、必ず各学校に直接お問い合わせください。
【京都府】私立高校の特待生・奨学生制度まとめ(学業・部活動など)
東山高等学校


学業奨学生
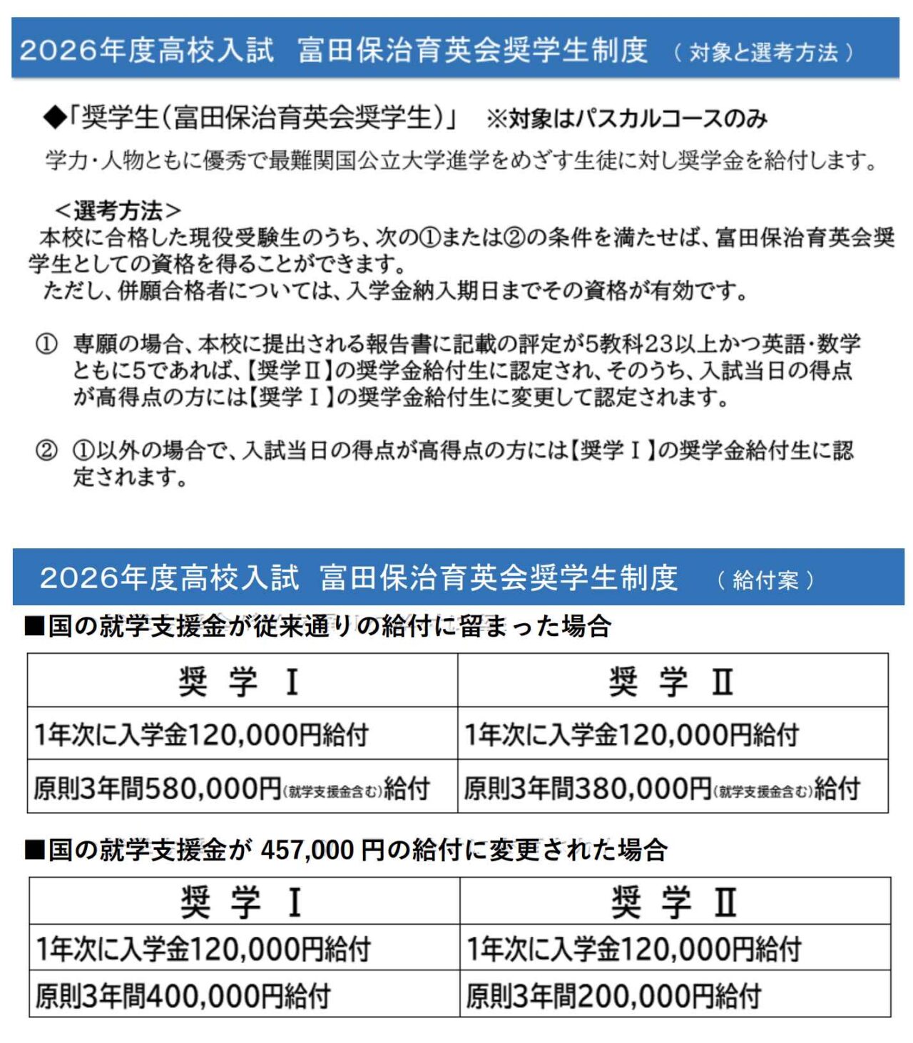
富田保治育英会奨学生: 学力・人物ともに優秀で、最難関国公立大学をめざす生徒。入学金+年額55万円給付/入学金+年額35万円給付。3年間給付。パスカル対象。
パスカルコース遠方特待生: 学力・人物ともに優秀で、最難関国公立大学をめざす生徒。中学校の成績または入試の得点により決定。生徒寮にて規則正しく生活し、他人に思いやりを持って行動できる者に限る。入学金+年額55万円給付/入学金+年額35万円給付。3年間給付。
宗立宗門校奨学金(浄土宗): 学力・人物ともに優秀な生徒。
寺院子弟奨学金(浄土宗): 浄土宗寺院の子弟で優秀な生徒。
部活動/スポーツ/資格などの奨学生
運動能力優秀生: 学力、人物ともに良好なもの。野球技能を対象にしたもの若干名を含み、中学校長の推薦書が必要
華頂女子高等学校

学業奨学生
入学時成績優秀者特別奨学制度: 1次入学試験の成績優秀者6名。(給付金20万円×3年間)年度毎に審査あり。
部活動/スポーツ/資格など奨学生
クラブ活動特別奨学制度: 1次入学試験における推薦制度による合格者のうち6名。空手道部・柔道部が対象。入学後、クラブ活動に積極的に取り組んでいることが条件。(給付金20万円×最長3年間)
京都光華高等学校


学業奨学生(原則3年間)
S奨学金: 入学金・授業料100%・施設設備費100%支給。特進アドバンストコース対象。
A奨学金: 授業料100%・施設設備費50%支給。全コース・科対象。
B奨学金: 授業料50%支給。全コース・科対象。
部活動/スポーツ/資格など奨学生(原則3年間)
A奨学金: 授業料100%・施設設備費50%支給。
B奨学金: 授業料50%支給。
C奨学金: 授業料30%支給
※全コース・科を対象とし、活動実績に応じて支給。対象クラブ:陸上競技・ソフトテニス。
\この記事が気になった保護者さまへ/
オンライン個別指導塾 Cheers! で
無料体験授業 を受けませんか?
- ビジネスオーナー歴28年・元よしもとNSC芸人
塾長かつ師匠が直接伴走 - 平均36点アップの定期テスト対策/教科書準拠の学習
- Zoom+Slackで「質問→即回答」課題も即日添削
✅ 13,500円/週2回・19,500円/週3回(税抜)の圧倒的低料金
✅ 小5〜中3なら学年・不登校状況を問いません
※体験後の営業電話は一切ありませんので安心してお試しください
京都聖母学院高等学校


京都聖母学院では、学業成績や指定クラブでの実績に応じた特待制度・奨学金制度が設けられています。
学業に関する奨学金:
Ⅲ類、Ⅱ類、看護系大学進学コースの生徒が対象となる特待制度です。
スーパー特待: 入学金、授業料、教育充実費、施設設備費の合計額が全額免除されます。(スーパー特待はⅢ類のみが対象となります。)
全額免除特待: 授業料と教育充実費の合計額が全額免除されます。
半額免除特待: 授業料と教育充実費の合計額が半額免除されます。
部活動/スポーツ/資格などに関する奨学金
クラブ特待生制度:
指定クラブである新体操部で優れた実績を持つ生徒が対象です。
中学校在籍時の実績に応じて、入学金が半額または全額免除、さらに授業料も半額または全額免除となる可能性があります。
ノートルダム女学院高等学校


ノートルダム女学院では、学業成績や入試得点などに応じた授業料減免制度が設けられています。
学業に関する奨学金:
各コースの生徒を対象とした特待生制度があり、学習成績(評定平均)や入試得点などによって授業料が減免される仕組みです。
特に、グローバル英語コースでは、英語検定の合格級による優遇制度も用意されています。
平安女学院高等学校


平安女学院では、「エディの特別奨学生制度」として、学業優秀者や指定部活動の選手に対する奨学金が提供されています。
学業に関する奨学金:
エディの特別奨学生制度: 中学校での成績が優秀だった生徒や、入学試験の成績が上位だった生徒を対象とした奨学金です。原則として3年間、授業料と教育充実費の全額または半額が給付されます。アグネス進学コースの生徒が対象です。
エディの高大連携奨学生制度: 中学校での成績が特に優秀だった生徒を対象とした奨学金です。原則として3年間、授業料と教育充実費の全額または半額が給付されます。アグネス進学コースと幼児教育進学コースの生徒が対象となります。
部活動/スポーツ/資格などに関する奨学金:
エディの指定部活動奨学生: 指定された部活動(器械体操部、新体操部)において特に優れた実績を持つ生徒が対象です。授業料と教育充実費の全額または半額が給付される可能性があります。
大阪府の特待生制度のある私立高校は以下をご参照ください

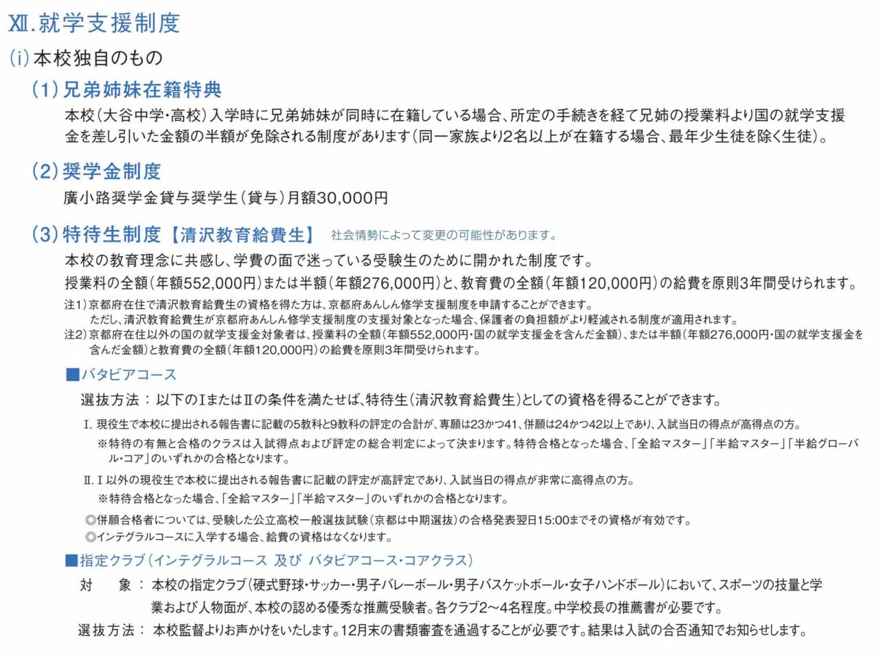
大谷高等学校

大谷高校の特待生制度は、学業成績と入試得点を重視する学業特待と、スポーツ推薦による枠が設けられています。
学業に関する奨学金
特待生制度: 専願受験者の場合は、報告書(内申点)の5教科合計が23以上かつ9教科合計が41以上、併願受験者の場合は、報告書5教科合計が24以上かつ9教科合計が42以上であり、その上で入試当日の得点が高得点だった生徒が対象となります。
部活動/スポーツ/資格などに関する奨学金
スポーツ推薦で入学する生徒: スポーツ推薦で入学する生徒のうち、若干名に奨学生制度が適用されることがあります。
京都外大西高等学校


京都外大西高校では、特定のコースにおいて、入試成績が優秀な生徒に対する学費減免制度があります。
学業に関する奨学金
学費を減免: グローバル特進コース(選抜文系)を志望する生徒で、入学試験の得点が特に優秀だった場合に学費が減免される制度です。
京都芸術高等学校

京都芸術高校では、学業成績、内申点、美術の評価、入試得点を総合的に評価する特待生制度を設けています。
学業に関する奨学金
学費(授業料など)が全額・半額が免除される特待生制度があるようです。
特待生A(学費全額免除): 5教科の内申合計が22以上かつ9教科の内申合計が40以上であり、さらに美術の内申が4以上であることなどが基準となります。
特待生B(学費半額免除): 5教科の内申合計が20以上かつ9教科の内申合計が32以上であり、こちらも美術の内申が4以上であることなどが基準となります。

京都廣学館高等学校



京都廣学館高校では、推薦入試や併願での成績、クラブ活動の実績などに応じて、入学金や授業料の免除または減免が受けられる多様な奨学金制度を提供しています。
学業に関する奨学金
入学金・授業料の免除額によってA、B、C、Eの区分があります。
A: 入学金・授業料の全額免除
B: 入学金・授業料の80%免除
C: 入学金・授業料の50%免除
E: 入学金免除 これらの区分が、アドバンスコース推薦入試(A/B/C)、ジェネラルコース推薦入試(E)、そして併願特待生制度(A/B/C)に適用されます。
併願特待生制度は、アドバンスコースを併願した生徒のうち、入試成績上位者(上位10%以内でA、20%以内でB、30%以内でC)が対象となります。
部活動/スポーツ/資格などに関する奨学金
入学金・授業料の免除額によってA、B、C、D、Eの区分があります。
A: 入学金・授業料の全額免除
B: 入学金・授業料の80%免除
C: 入学金・授業料の50%免除
D: 入学金・授業料の30%免除
E: 入学金免除 これらの区分が、検定推薦入試(A/B/C)およびクラブ推薦入試(A/B/C/D/E)に適用されます。
京都国際高等学校


京都国際高校では、主に進学コースを専願で受験する生徒を対象に、入試成績と中学校の内申平均値に基づいた特待生制度を設けています。
学業に関する奨学金
進学コースを専願で受験した生徒が対象となる特待生制度です。
特待生A: 入試成績が優秀であり、かつ中学3年次1学期から2学期末までの5教科の内申平均が3.8以上の生徒が対象です。入学金、施設拡充費、授業料が全額免除されます。
特待生B: 入試成績が優秀であり、かつ中学3年次1学期から2学期末までの5教科の内申平均が3.6以上の生徒が対象です。入学金と施設拡充費が免除されます。
特待生C: 入試成績が優秀であり、かつ中学3年次1学期から2学期末までの5教科の内申平均が3.4以上の生徒が対象です。入学金が免除されます。
また、運動能力優秀者の特待生として5名まで、以下の要件に合致する生徒が認められます
本校の指定する競技のクラブに所属し、学業・人物ともに優れており、その活動における顕著な実績があると本校当該部活動顧問が認めた者で、所属中学校長の推薦が受けられる者。
京都産業大学附属高等学校


京都産業大学附属高校では、人物・学力ともに優れた受験生に対し、3年間の授業料・教育充実費の一部または全額を免除する特待生制度があります。
学業に関する奨学金
人物・学力ともに優秀な受験生が対象となる特待生制度です。
A特待: 年間約66万円が免除されます。推薦入試合格者のうち、学科試験で特に高得点を獲得した生徒に適用されます。
B特待: 年間約33万円が免除されます。推薦入試合格者は全員がB特待生として適用されます。
C特待: 年間約22万円が免除されます。
なお、推薦入試合格者には全員、B 特待生を適用し、そのうち学科試験の高得点者にはA 特待生を適用するようです。
京都翔英高等学校


京都翔英高校には、SSクラスやCBEクラスに所属する学習・成績優秀な生徒を対象とした奨学金制度があるようです。
学業に関する奨学金
SSクラス、CBEクラスに在籍する生徒のうち、学習や成績が優秀な生徒に対する奨学金制度があります。
ただし、詳細についてはソースに記載がなく、学校への問い合わせが必要とのことです。
\お子さまの「学校がつらい…」に悩む保護者さまへ/
オンライン個別指導塾 Cheers! では
オンライン無料相談 を行っています
- 元よしもと芸人の塾長かつ師匠が「笑顔と承認」で自己肯定感を回復
- 在籍生の73 %が不登校を改善・志望校合格率100 %(過去2年実績)
- 毎月のメンタルトレーニングで学習とメンタルを同時サポート
✅ 24時間以内に日程をご連絡します
✅ 入会義務・営業電話は一切ありません
✅ 午前〜昼過ぎのオンラインフリースクール(週3回)も受付中
お気軽にご相談ください
京都精華学園高等学校


京都精華学園では、「精華育英基金特別奨学生制度」として、学業・人物ともに優秀な生徒や、特定の技能を持つ生徒を対象とした奨学金制度があります。
学業に関する奨学金
学業・人物ともに優秀と認められ、入学試験において特別奨学生としての合格基準に達する成績・評価を得た全受験生が対象となる制度です。支給額によってA、B、Cの区分があります。
A: 入学金・施設費に加えて、授業料・校費・維持費に相当する金額が支給されます。
B: 入学金と授業料に相当する金額が支給されます。
C: 入学金と授業料の半額に相当する金額が支給されます。
部活動/スポーツ/資格などに関する奨学金
特定の特技を持つ生徒を対象とした奨学金枠があり、野球部については5名以内が対象となります。
対象となるには中学校長の推薦書が必要となります。
京都成章高等学校


京都成章高校では、アカデミーコースの合格者や、メディカルスポーツクラスの推薦入試合格者に対して、入試得点や内申点、競技技能などを評価する特待生制度を設けています。
学業に関する奨学金
アカデミーコース(TS・AS・アカデミー)の合格者が対象となる特待生制度です。
専願・併願のどちらの受験者も対象となります。
全額免除特待生: 入試得点の上位10%までの生徒が対象です。
半額免除特待生(入試得点): 入試得点の上位20%までの生徒が対象です。
半額免除特待生(内申点): 中学校3年12月段階での5教科(国数英社理)の5段階評定合計が、専願の場合は23以上、併願の場合は25以上の生徒が対象です。
部活動/スポーツ/資格などに関する奨学金
半額免除特待生: メディカルスポーツクラスの推薦受験で合格した生徒のうち、学力、人物、競技技能のいずれにも優れていると認められた生徒が対象です。野球部については3名以内の枠があり、中学校長の推薦が必要となります。
京都先端科学大学附属高等学校



京都先端科学大学附属高校では、中学校の成績(内申)、入試成績、そして部活動の実績に基づいた多様な特待生制度を提供しています。
学業に関する奨学金 (推薦受験者が対象)
中学校の成績または入試成績が優秀な生徒に対する特待生制度です。3年間の授業料が免除または減免されます。
3年間授業料の全額免除は、3年生12月の5教科内申合計が23以上or3年生12月の9教科内申合計が42以上or1年生から3年生12月まで3年間の内申合計が120以上、もしくは当日の入試成績得点率80%以上
3年間授業料の半額免除は、3年生12月の5教科内申合計が13以上or3年生12月の9教科内申合計が39以上or1年生から3年生12月まで3年間の内申合計が111以上、もしくは当日の入試成績得点率75%以上
3年間授業料の1/4免除は、3年生12月の5教科内申合計が20以上or3年生12月の9教科内申合計が37以上or1年生から3年生12月まで3年間の内申合計が108以上、もしくは得点率70%以上
部活動/スポーツ/資格などに関する奨学金
指定された部活動(柔道部・サッカー部・硬式野球部・バレーボール部・卓球部)で優れた実績を持つ生徒が対象となる部活動特待生制度です。
こちらも3年間の授業料が免除または減免されます。

京都橘高等学校


京都橘高校では、主に選抜類型への合格者や総合類型クラブ推薦合格者を対象とした特別奨学生・クラブ奨学生制度があります。
学業に関する奨学金
選抜類型に合格した生徒のうち、入試で高得点を獲得した生徒や、学校が定める基準に該当する生徒が対象となる特別奨学生制度です。
特別奨学生1: 入学金、施設費の全額相当額に加え、授業料の全額(就学支援金相当額を除いた金額)が支給されます。選抜類型合格者で入試高得点者(約80%以上)が対象です。
特別奨学生2: 入学金、施設費の全額相当額に加え、授業料半額相当額が支給されます。
選抜類型合格者で入試高得点者(約75%以上)、もしくは報告書における5教科の5段階評定の合計が、専願号買う車の場合は24以上、併願合格者の場合は25以上が対象です。
部活動/スポーツ/資格などに関する奨学金
クラブ奨学生制度: 総合類型においてクラブ推薦で合格した生徒が対象となる制度です。
対象となるクラブは、女子バレーボール、男子サッカー、陸上競技、吹奏楽です。
京都西山高等学校



京都西山高校では、中学校の学業成績やクラブ活動の実績に応じて、授業料の給付(免除)が受けられる奨学金制度があります。
学業に関する奨学金 (特進コースは対象外)
全コースの生徒を対象に、学校が定める中学校3年次の学業成績(報告書に記載される成績)の基準を満たした生徒に対して給付される奨学金です。原則として3年間適用されます。
① 1号奨学生は授業料の100%給付(実質的な全額免除)
② 2号奨学生は授業料の50%給付(実質的な半額免除)
部活動/スポーツ/資格などに関する奨学金 (推薦合格者のみ)
クラブ活動において優れた実績を持つ生徒に対して、活動実績に応じて給付される奨学金です。
原則として3年間適用されます。
① 1号奨学生は授業料の100%給付(実質的な全額免除)
② 2号奨学生は授業料の50%給付(実質的な半額免除)
対象となるクラブは、サッカー部(男女)、バスケットボール部(男女)、女子バレーボール部、少林寺拳法部(男女)、女子ソフトボール部、女子陸上競技部です。

京都文教高等学校


京都文教高校には、特進コースを対象とした内申基準による奨学生制度や、体育コースの合格者を対象とした部活動奨学生制度があります。
学業に関する奨学金
特進コースを対象とした奨学生制度で、中学校3年12月時点の5教科評定合計によって区分されます。
入学金は免除されます。専願・併願は問いません。
特進コース奨学生A: 中3年12月の5科評定合計が24または25の生徒が対象です。授業料と教育充実費の全額相当額が給付されます。
特進コース奨学生B: 中3年12月の5科評定合計が23の生徒が対象です。授業料と教育充実費の半額相当額が給付されます。
特進コース奨学生C: 中3年12月の5科評定合計が22の生徒が対象です。授業料と教育充実費の1/3相当額が給付されます。
部活動/スポーツ/資格などに関する奨学金8
部活奨学生: 1次前期日程で体育コースに合格した生徒が対象となる奨学生制度です。専願・併願は問いません。
京都明徳高等学校


京都明徳高校には、学業と部活動それぞれに特化した特別奨学生制度があるようです。
学業に関する奨学金
学業において特に優秀な生徒を対象とした学業特別奨学生制度があり、入学金や授業料等が減免される可能性があります。
部活動/スポーツ/資格などに関する奨学金
部活動において特に優れた実績を持つ生徒を対象とした部活動特別奨学生制度があり、入学金や授業料等が減免される可能性があります。
京都両洋高等学校


京都両洋高校では、「学校活性化奨学生制度」として、学業成績やクラブ活動の実績が優秀な生徒を対象とした奨学金制度を設けています。
学業に関する奨学金
中学校での成績が優秀な生徒に対する学業奨学生制度があります。
特にK特進コースには、入試成績の上位者に特別な奨学金やその他の特典が用意されています。
また、当日の入試成績が優秀な生徒を対象とした特別奨学生(奨学金給付)制度もあります。
部活動/スポーツ/資格などに関する奨学金
クラブ活動で優れた実績を持つ生徒、あるいはクラブ活動実績が優秀でかつ学力も優秀な生徒を対象としたクラブ活動奨学生制度があります。
\お子さまの「学校がつらい…」に悩む保護者さまへ/
オンライン個別指導塾 Cheers! では
オンライン無料相談 を行っています
- 元よしもと芸人の塾長かつ師匠が「笑顔と承認」で自己肯定感を回復
- 在籍生の73 %が不登校を改善・志望校合格率100 %(過去2年実績)
- 毎月のメンタルトレーニングで学習とメンタルを同時サポート
✅ 24時間以内に日程をご連絡します
✅ 入会義務・営業電話は一切ありません
✅ 午前〜昼過ぎのオンラインフリースクール(週3回)も受付中
お気軽にご相談ください
花園高等学校


花園高校では、特進Aコースの生徒を対象とした学業特待制度や、強化クラブの推薦生を対象とした奨学生制度があります。
学業に関する奨学金
主に特進Aコースの生徒が対象となる奨学生制度で、年間授業料が全額または半額免除される可能性があります。
年間授業料全額相当額: 中学3年間の5教科内申合計が70以上、または中学3年12月時点の5科内申合計が24以上の専願者、あるいは入試得点率が80%以上の専願・併願者が対象です。
年間授業料半額相当額: 中学3年間の5教科内申合計が68以上、または中学3年12月時点の5科内申合計が23以上の専願者。あるいは中学3年間の5科内申合計が69以上、または中学3年12月時点の5科内申合計が24以上の併願者。あるいは入試得点率が75%以上の専願・併願者が対象です。
部活動/スポーツ/資格などに関する奨学金9 強化クラブ推薦生として入学する生徒の中で、その分野において特に優秀と認められた場合に奨学生制度が適用されることがあります。
兄弟姉妹在学者に対しては、年額15万円の奨学金が給付されます
洛陽総合高等学校


洛陽総合高校では、中学校の学業成績優秀者や入試成績優秀者を対象とした奨学金制度が用意されています。
学業に関する奨学金
洛陽総合高等学校奨学資金(入学金または入学金・施設設備費支給): 中学校の学業成績が優秀だった推薦受験者のみが対象となります。
洛陽総合高等学校奨学資金(入学金・施設設備費、授業料等の全額支給): 入試成績が特に優秀だった併願受験生のみが対象となります。
また、兄弟姉妹在籍生徒に関する奨学金制度があるようです。
立命館宇治高等学校


立命館宇治高校では、「川田平八郎奨学金」という奨学金制度があり、学業以外の様々な分野で優れた実績を持つ生徒が対象となります。
川田平八郎奨学金: 推薦入学試験の出願を予定している生徒で、スポーツ成績、学術・学芸・文化活動の実績、国際交流への高い意欲と資質のいずれかに該当し、かつ人物優秀で学校・社会に貢献しようとする高い志を持つ者が対象です。初年度入学時に30万円が給付されます。
龍谷大学付属平安高等学校


龍谷大学付属平安高校では、特進コースの合格者やプログレスコースの生徒、プログレス特技推薦入試合格者を対象とした奨学生制度があります。
学業に関する奨学金
授業料全額免除奨学生(学業): 特進コース合格者のうち、入試素点の上位30名(推薦・専願・併願)が対象です。
授業料半額免除奨学生(学業): 特進コースの学力優秀者推薦入試で合格した生徒が対象です。
龍谷大学付属平安高等学校学業奨励奨学金: プログレスコースに在籍し、学業成績が優秀であり、かつ学校の教育理念にふさわしいと認められた生徒に一定額が給付されます。
部活動/スポーツ/資格などに関する奨学金
授業料全額免除奨学生(特技): プログレス特技推薦入試で合格し、当該クラブ顧問が特に優秀と認めた生徒が対象です。
授業料半額免除奨学生(特技): プログレス特技推薦入試で合格し、当該クラブ顧問が優秀と認めた生徒が対象です。

京都共栄学園高等学校





京都共栄学園では、バタビアコース対象の学力奨学生、美術系奨学生、全コース対象の中学での優秀な実績を持つ特別奨学生、そしてスポーツ文化奨学生など、多様な基準に基づく奨学生制度が用意されています。
これらの奨学生は、自己推薦入試を受験する者が対象となります。
学業に関する奨学金
バタビアコースの生徒を対象とした学力奨学生制度です。免除額によってA、B、Cの区分があります。
就学支援金を差し引いた学費からの支給となります。
A: 全額支給
B: 約半額支給
C: 約1/3~1/4支給
これらの区分は、模試の偏差値(進研VもしでA=67、B=63)、模試のいずれかの教科で基準偏差値以上(進研Vもし71以上)、9教科の評定平均が5、または一般入試で高得点(上位5位以内)を獲得した場合などに適用されます。ただし、基準によってA・B両方またはAのみの対象となります。
特別奨学生: 全コースの生徒が対象です。中学校在学中に何らかの分野で特に優秀な実績がある生徒に適用される可能性があります。
部活動/資格などに関する奨学金
美術系奨学生: 総合コース美術系の生徒が対象です。デッサンスクールに参加し審査を希望する、または全国規模の美術コンクールで優秀な賞を受賞した場合などに適用されます。
部活動/スポーツ/資格などに関する奨学金
スポーツ文化奨学生: 全コースの生徒が対象となる奨学生制度です。サッカー、硬式野球(5名以下)、男子バスケットボール、吹奏楽、陸上競技、女子バスケットボール、柔道、剣道、テニス、将棋といった指定クラブでの活動実績が評価されます。
\この記事が気になった保護者さまへ/
オンライン個別指導塾 Cheers! で
無料体験授業 を受けませんか?
- ビジネスオーナー歴28年・元よしもとNSC芸人
塾長かつ師匠が直接伴走 - 平均36点アップの定期テスト対策/教科書準拠の学習
- Zoom+Slackで「質問→即回答」課題も即日添削
✅ 13,500円/週2回・19,500円/週3回(税抜)の圧倒的低料金
✅ 小5〜中3なら学年・不登校状況を問いません
※体験後の営業電話は一切ありませんので安心してお試しください
京都暁星高等学校


京都暁星高校には、専願入学生に対し、中学校3年次の5教科平均内申が特待生基準に達している生徒を対象とした特待生制度があるようです。
学業に関する奨学金
専願入試であることに加え、中学校3年次(5教科)の平均値が、学校が定めた特待生推薦基準に達している生徒が対象となる制度です。
京都聖カタリナ高等学校



京都聖カタリナ高校では、入学試験での成績優秀者に対する学業特待と推薦入試入学生で中学校の成績が一定基準以上の生徒に対する定期券補助金の給付、部活動実績が顕著な生徒に対する部活動特待生制度を設けています。
学業に関する奨学金
学業特待入学生: 入学試験で成績が優秀と認められた生徒が対象です。入学金と施設拡充費が免除されます。
推薦入試入学生で中学校の成績が一定基準以上の生徒に対する通学定期県補助金:中学校の成績が一定基準を満たす生徒が推薦入学した場合、JR 路線分に限り 6ヶ月通学定期券の半額分もしくは4万円を超える場合、4万円からの差額分が3年間支給されます。
部活動/スポーツ/資格などに関する奨学金
部活動推薦(部活動特待入学生): 中学校での部活動実績が顕著であり、かつ部活動において他の模範となれる生徒が対象です。入学金と施設拡充費が免除されます。
日星高等学校





日星高校では、コースや特待生試験の結果、指定クラブでの実績に応じて、授業料の免除または減免が受けられる様々な特待生・スポーツ奨学生制度があります。
学業に関する奨学金(すべて専願のみ)
授業料全額免除: 普通科総合コースの生徒を対象とした制度があるようです。
S特待生(授業料全額免除): 普通科総合コース(人物が優秀で成績基準が3年生の9教科平均3.6以上。全教科1なしかつ5教科2なしを満たす者)・普通科特進コース(9月以降実施の模擬試験[五木京都・大阪進研・育伸社等の成績]で判断・もしくは1月に実施される特待生試験で特待内定を判定)・看護科(人物が優秀で3年生の9教科平均4.3以上で全教科3以上かつ5教科が平均4.0以上)が対象です。
A特待生(授業料の2/3免除): 普通科特進コース(9月以降実施の模擬試験[五木京都・大阪進研・育伸社等の成績]で判断・もしくは1月に実施される特待生試験で特待内定を判定)・看護科(人物が優秀で3年生の9教科平均3.8以上で全教科3以上かつ5教科が平均3.6以上)がが対象です。
B特待生(授業料の1/3免除): 普通科特進コース(3年生1学期の通知表の成績が9教科3以上で3年生の5教科平均が4.0以上または3年生の英語の成績が4以上または英検3級もしくは英検3級以上に相当する資格保有者)が対象です。
B 特待に内定後、A特待・S特待にチャレンジすることができるようです。
部活動/スポーツ/資格などに関する奨学金
日星高等学校スポーツ奨学生: 指定された部活動で優れた実績を持つ生徒が対象となるスポーツ奨学生制度です。硬式野球部、レスリング部、バドミントン部が対象クラブとして挙げられています。
スポーツS: 授業料が全額免除されます。
スポーツA: 授業料が半額免除されます。
福知山淑徳高等学校


福知山淑徳高校には、学業と部活動それぞれに特化した奨学金制度があるほか、家族に関する制度もあるようです。
学業に関する奨学金(専願・併願)
学業成績に応じて、S免除(授業料全額と施設金)・A免除(授業料全額)・B免除(授業料の3/4)が受けられる制度があるようです。
内申成績3.0以上(3年次5段階評定9教科平均)かつ1〜3年次評定に1がない者が対象となるようです
部活動/スポーツ/資格などに関する奨学金
部活動の実績に応じて、入学金、授業料、寮費の免除が受けられる制度があるようです。
また、家族に関する奨学金11 家族に関する奨学金制度があるようです。
福知山成美高等学校




福知山成美高校では、学業成績とクラブ活動の実績に応じて、授業料等に対する奨学金制度があります。
学業に関する奨学金
学業成績に基づいた学力奨学生制度です。授業料、維持・教育振興費に対して支給されます。
S判定: 全額が支給されます。
A判定: 半額が支給されます。
部活動/スポーツ/資格などに関する奨学金
クラブ活動の実績に基づいたクラブ奨学生制度です。授業料、維持・教育振興費に対して支給されます。
S判定: 全額が支給されます。
A判定: 半額が支給されます。
B判定: 1/3額が支給されます。
\この記事が気になった保護者さまへ/
オンライン個別指導塾 Cheers! で
無料体験授業 を受けませんか?
- ビジネスオーナー歴28年・元よしもとNSC芸人
塾長かつ師匠が直接伴走 - 平均36点アップの定期テスト対策/教科書準拠の学習
- Zoom+Slackで「質問→即回答」課題も即日添削
✅ 13,500円/週2回・19,500円/週3回(税抜)の圧倒的低料金
✅ 小5〜中3なら学年・不登校状況を問いません
※体験後の営業電話は一切ありませんので安心してお試しください
まとめ
いかがでしたか?
今回は、京都府の私立高校の中から特待生制度や奨学金制度がある学校の一部をピックアップしてご紹介しました。
学校ごとに学業成績だけでなく、部活動や資格、特定のコース入学者を対象としたものなど、様々な基準や内容の制度があることが分かります。
これらの情報はあくまで概要です。詳細な条件、応募方法、募集人数などは必ず各学校の最新の募集要項をご確認いただくか、学校に直接お問い合わせください。
皆さんの高校選びがスムーズに進むよう願っています!
その他の関西圏の私立高校の特待生制度については以下をご参照ください


記事を最後まで読んでいただきありがとうございました
[⛄この冬、「スマホばかり」を卒業しませんか?
「休みになるとダラダラしてしまう…」 そんなお悩みを解決する、冬期講習(全8日間)の受付を開始しました!
✅ 褒めて伸ばす指導で自信UP
✅ AI活用で効率的に苦手克服
✅ 送迎不要!自宅で安心受講
【LINE友だち追加キャンペーン実施中】
今、LINEから冬期講習にお申し込みいただくと、 通常10,000円の入塾金が【無料】になります!✨
席数には限りがあります。
まずは詳細をチェックしてください

